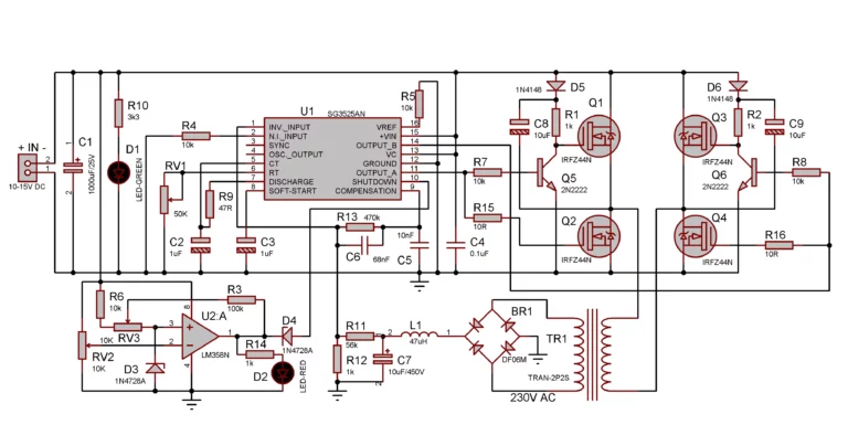
H Bridge Inverter Circuit using IC SG3525 and MOSFET IRFZ44N
This article explains an H-Bridge inverter circuit based on the SG3525 IC and MOSFETs like IRFZ44N or IRF3205 or IGBT like GT50JR22, which can convert DC to AC with a frequency of 50Hz or 60Hz, suitable for most standard applications. The SG3525 is a widely used PWM (Pulse Width Modulation) controller IC designed for various … Continue reading H Bridge Inverter Circuit using IC SG3525 and MOSFET IRFZ44N
Copy and paste this URL into your WordPress site to embed
Copy and paste this code into your site to embed